泰安市成考报名网!
登录
使用前必读
系统用户
机构合作
全省统一咨询电话:
院校
专业
政策
大纲
试题
教材
专升本
高起本
高起专
中专
开始报名
学员登录
招生院校
招生专业
招考资讯
帮助中心
今天是 2026年3月24日 星期二 欢迎光临成考报名网!
欢迎报名成人高考!
[链接] 教育部学信网学籍学历查询
成人教育招生院校
成人高考辅导/教材
开放教育招生院校
自学考试主考院校
成人中专招生院校
职业资格考试网校
专科起点本科招生专业
高中起点本科招生专业
高中起点专科招生专业
成人中专招生专业
职业资格考试网校
报名信息
附件上传
信息修改
修改密码
推荐好友
客户服务
招考政策
考试大纲
历年试题
成人高校
专业介绍
招生简章
辅导教材
职业资格
函授站点
网上报名注意事项
关于我们
联系方式
人才招聘
官网导航
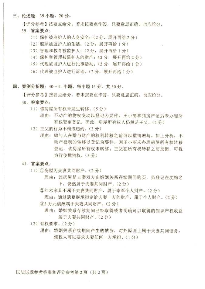
2011年全国成人高考专升本《民法》试题及答案
[
历年试题
] 来源:成考报名网 作者:本站 更新时间:2012-03-29 阅读:37036
[1]
[2]
[3]
上一篇:
2011年全国成人高考专升本《教育理论》试题及答案
下一篇:
2011年全国成人高考专升本《艺术概论》试题及答案
成考报名网
CKBM.CN © 2005-2026 山东学信教育
手机版
使用前必读
电话:0531-67882020
鲁公网安备37010202001085号
鲁ICP备14021935号-2